SORA
Whitepaper
Roadmap
>>>> Click here

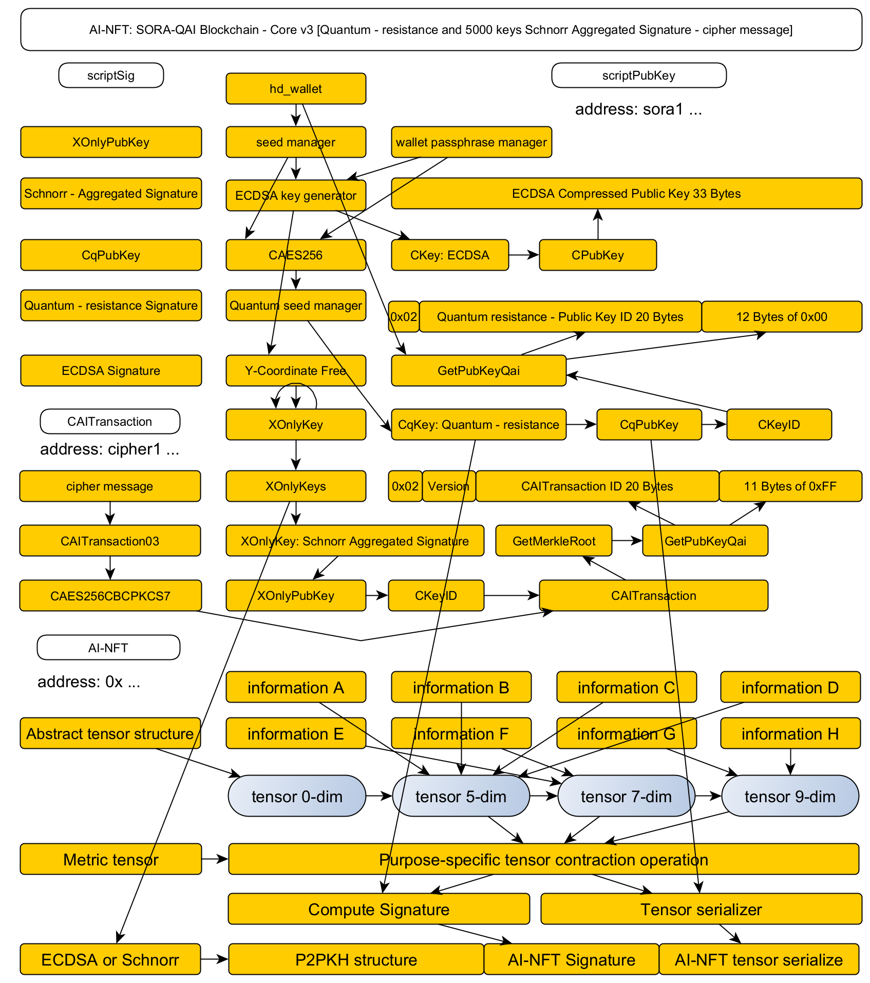
Blockchain security requires more than PQC alone.

Protecting public keys with PQC (for Shor’s algorithm) is only one side of the equation. We must also defend hash functions themselves against Grover’s algorithm - and that requires a quantum-resistant hash function, not just a quantum-resistant signature scheme.

The newly developed quantum-resistant hash function SORA2, built through the SORA + SS256 project, is also ASIC-resistant. As a result, mining has evolved into a CPU-only process, making mining opportunities open and fair to everyone. SORA2, which implements both PQC and a quantum- and ASIC-resistant hash function while removing SHA-256 entirely from the blockchain core and cryptographic libraries, has now launched on the testnet.

Because this testnet uses the same configuration as the mainnet, once stability is confirmed, we plan to introduce the quantum-resistant hash function into the mainnet as well. The testnet will then be renamed sora2net and listed as the same continuous blockchain - meaning that all coins mined on the testnet remain valid. The miner that uses this quantum-resistant hash function is built directly into the SORA wallet. By simply issuing commands from the debug window, anyone can start mining immediately.

Simply download the dedicated testnet version below (it always launches with SORA2 enabled) and run it as is. After that, just follow the instructions at the bottom of that page. Mining is available.

SORA2 Wallet: PQC + Quantum - Resistance Hash(SORA2)
Download: only testnet (This is the wallet that powers SORA2)
SORA2 Download

SORA - PQC Quantum-Sealed and ASIC - Resistant Hash

With this release, the SORA & SS256 ecosystem now offers the following lineup:

  • Testnet powered by the quantum-resistant hash function SORA2
  • Mainnet / Testnet secured with PQC (Shor-resistant cryptography)
  • CPU-only mining leveraging SORA2’s inherent ASIC-resistance
  • Access to SHA-256 imprint analysis and metadata

That’s enough. Right now, the world doesn’t need fancy layering or Web3-style add-ons.

It needs two things only

  • A quantum-resistant hash function
  • PQC against Shor-class attacks

Everything else is secondary. No matter what kind of service tries to integrate Web3, these two technologies are absolutely mandatory.

First, survive. Feature expansion comes later. That old saying has never felt more accurate.